02107 Flussdiagramm
|
Das Flussdiagramm dient der Visualisierung und dem Verständnis von Prozessabläufen. Es stellt die Schritte dar, die Input in Output transformieren. Eingesetzt wird es hauptsächlich zur Fehleranalyse. Zudem kann mit dem Flussdiagramm ein optimaler, gewünschter Prozess gestaltet werden. Die Unterschiede zwischen dem aktuellen und dem gewünschten Prozess zeigen Möglichkeiten für Verbesserungen auf.
Flussdiagramme werden im Prozessmanagement allgemein sowie bei Verbesserungsprojekten erstellt. Das Flussdiagramm ist Teil der sieben Qualitätswerkzeuge des Japaners Kaoru Ishikawa.
Dieser Beitrag stellt Ihnen das Flussdiagramm, seine Grundlagen sowie die Schritte zu seiner Erstellung vor. Direkt einsetzbare Arbeitshilfen unterstützen Sie bei der Teamarbeit und der internen Schulung. Arbeitshilfen: von: |
1 Ziel und Kurzbeschreibung
Kurzbeschreibung
Ein fertiges Flussdiagramm zeigt die tatsächlichen Ablaufschritte eines Prozesses. Es hilft, Prozesse hinsichtlich fehlerauslösender oder fehlerbegünstigender Prozessaktivitäten zu analysieren. Durch das Flussdiagramm wird beispielsweise ersichtlich, dass der tatsächliche Prozess nicht dem Soll-Prozess entspricht oder die Vorstellungen des Prozesseigners vom Prozessablauf ungenügend sind.
Ein fertiges Flussdiagramm zeigt die tatsächlichen Ablaufschritte eines Prozesses. Es hilft, Prozesse hinsichtlich fehlerauslösender oder fehlerbegünstigender Prozessaktivitäten zu analysieren. Durch das Flussdiagramm wird beispielsweise ersichtlich, dass der tatsächliche Prozess nicht dem Soll-Prozess entspricht oder die Vorstellungen des Prozesseigners vom Prozessablauf ungenügend sind.
Überflüssige Prozessschritte, doppelt durchgeführte Arbeits- oder Kontrollschritte, häufige Verantwortungswechsel oder auch Überproduktion und Schleifen im Ablauf sind beispielhafte Mängel, die bei der Interpretation des fertigen Diagramms ersichtlich werden.
Ziel
Ziel des Flussdiagramms ist eine lückenlose Darstellung des tatsächlichen Ablaufs vom Prozessbeginn bis zu dessen Ende. Das Diagramm zeigt, welche Schritte die Inputs des Prozesses (z. B. Materialien, Informationen etc.) in den Prozessoutput (z. B. Produkte, Dokumente) umwandeln. Die Darstellung kann für die weitere Analyse sowie in der Folge für Verbesserungen genutzt werden.
Ziel des Flussdiagramms ist eine lückenlose Darstellung des tatsächlichen Ablaufs vom Prozessbeginn bis zu dessen Ende. Das Diagramm zeigt, welche Schritte die Inputs des Prozesses (z. B. Materialien, Informationen etc.) in den Prozessoutput (z. B. Produkte, Dokumente) umwandeln. Die Darstellung kann für die weitere Analyse sowie in der Folge für Verbesserungen genutzt werden.
Das Flussdiagramm wird eingesetzt, um
| • | ein allgemeines Verständnis des Prozesses zu erzeugen, |
| • | ein Problem oder fehlerauslösende Aktivitäten in einem Prozess zu analysieren, |
| • | den sachlogischen Fortschritt eines Prozesses und seiner Aktivitäten zu dokumentieren, |
| • | den Prozessablauf einfacher kommunizieren zu können, |
| • | durch die visuelle Darstellung den Prozess einer einfachen Untersuchung zugänglich zu machen. |
Enthaltene Informationen
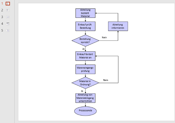
Im Flussdiagramm lassen sich die Reihenfolge von Aktivitäten, Zu- und Abflüsse von Material, Ressourcen oder Dienstleistungen sowie Entscheidungen und resultierende Verzweigungen darstellen. Je nach gewünschten Detaillierungen können auch beteiligte Organisationseinheiten, betroffene Personen und zeitliche Aspekte eingezeichnet werden. Abbildung 1 zeigt den Aufbau eines Flussdiagramms.
Abb. 1: Flussdiagramm, beispielhafter Aufbau
Im Flussdiagramm lassen sich die Reihenfolge von Aktivitäten, Zu- und Abflüsse von Material, Ressourcen oder Dienstleistungen sowie Entscheidungen und resultierende Verzweigungen darstellen. Je nach gewünschten Detaillierungen können auch beteiligte Organisationseinheiten, betroffene Personen und zeitliche Aspekte eingezeichnet werden. Abbildung 1 zeigt den Aufbau eines Flussdiagramms.
Weitere Synonyme
Synonym bezeichnet man das Flussdiagramm auch als Ablaufdiagramm. Im englischen Sprachraum trägt es den Namen „Flow Chart”.
Synonym bezeichnet man das Flussdiagramm auch als Ablaufdiagramm. Im englischen Sprachraum trägt es den Namen „Flow Chart”.


